今年会jinnian官网
信息门户
教务系统
信息公开
首页
学校概况
学校简介
学校领导
历任校长
校园风光
新闻网
涉外要闻
校园动态
学子风采
媒体涉外
专题专栏
机构设置
教学单位
教辅单位
党政管理机构
教育教学
科学研究
科研概况
学科建设
科研平台
科研课题项目
科研成果
师资队伍
招生就业
招生网
就业网
首页
学校概况
+
学校简介
学校领导
历任校长
校园风光
新闻网
+
涉外要闻
校园动态
学子风采
媒体涉外
专题专栏
机构设置
+
教学单位
教辅单位
党政管理机构
教育教学
科学研究
+
科研概况
学科建设
科研平台
科研课题项目
科研成果
师资队伍
招生就业
+
招生网
就业网
公告通知
公告通知
+
首页
>
公告通知
>
正文
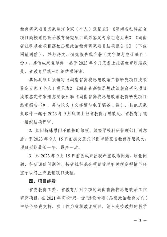
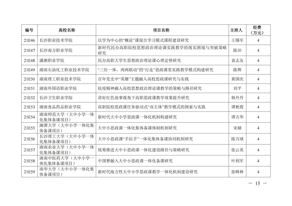
关于 2021 年全省高校思想政治工作研究项目立项的通知
作者:
日期:2021-08-31 15:47:40
浏览数:
上一条:
今年会jinnian官网2022届毕业生首场网络视频双选会邀请函
下一条:
宇华教育集团纸质图书采购招标公告
【关闭】